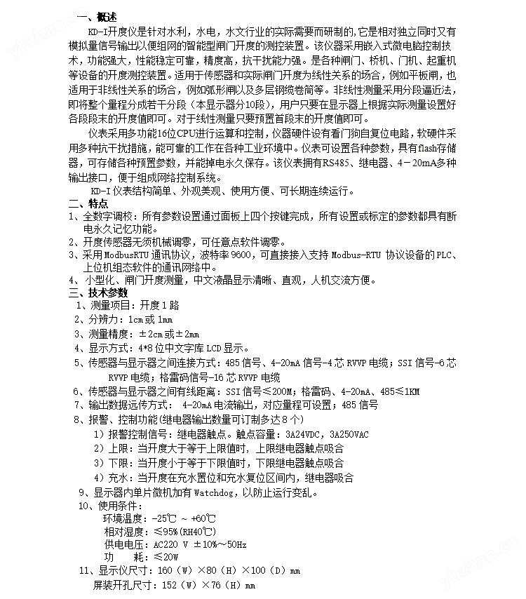
海河KD-I閘門開度儀









徐州海河水文設備有限公司
是國內編碼器,傳感器,智能儀表行業的專業生產商。本公司專業設計、生產:HJZ系列接觸式、HGD系列光電式、HJX機顯式編碼器;系列閘位計,水位計、荷重傳感器、限位開關、智能儀表、(太陽能)智能自動化控制柜等。
公司成立于2007年1月(2010年更名為徐州海河水文設備有限公司),在水利、水文行業從業十幾年,擁有豐富的生產經驗、專業的技術積累。公司產品以其高可靠性品質,人性化外觀設計為所有用過的水利水電設計院、啟閉機廠家、系統集成公司、水利、水文、水電單位所贊譽。
公司產品多次通過*水文儀器及巖土工程儀器質量監督檢測測試中心的測試,并取得國家生產許可證。
公司通過9000認證,符合9001:2005標準要求。
公司擁有多種檢測報告、實驗報告、專li證書、軟件證書、*證書等。
我們永遠本著質量*、誠信*的宗旨,真誠地為你們做好各項服務!

海河KD-I閘門開度儀









| 產品名稱 | 參考價 | 地區 | 公司名稱 | 更新時間 | |
|---|---|---|---|---|---|
| 德國Warex氣閘DTS | 面議 | 北京市 | 北京漢達森機械技術有限公司 | 2026-04-01 | 在線詢價 |
所展示的信息由會員自行提供,內容的真實性、準確性和合法性由發布會員負責,儀表網對此不承擔任何責任。儀表網不涉及用戶間因交易而產生的法律關系及法律糾紛,糾紛由您自行協商解決
友情提醒 :本網站僅作為用戶尋找交易對象,就貨物和服務的交易進行協商,以及獲取各類與貿易相關的服務信息的平臺。為避免產生購買風險,建議您在購買相關產品前務必確認供應商資質及產品質量。過低的價格、夸張的描述、私人銀行賬戶等都有可能是虛假信息,請采購商謹慎對待,謹防欺詐,對于任何付款行為請您慎重抉擇!如您遇到欺詐等不誠信行為,請您立即與儀表網聯系,如查證屬實,儀表網會對該企業商鋪做注銷處理,但儀表網不對您因此造成的損失承擔責任!
*您想獲取產品的資料:
個人信息: